引言:
厨房家具主要指的是具有储存、做饭、洗涤等用途,方便美观、卫生防火的厨房用家具,主要分为储藏用具、洗涤用具、调理用具、烹调用具、进餐用具5大类,能满足人们厨房中的各种使用需求。秘书处针对轻工领域行业标准QB/T 531-2010《厨房家具》进行解读,帮助消费者更好的了解厨房家具产品标准,如有不妥之处,欢迎交流指正。
1. 厨房家具——引领舒适烹调体验
厨房家具,通常指的是厨房中用于膳食制作、具有存放及储藏功能的一系列柜(台)类的统称,又称厨柜。随着改革开放的深化,国外厨房文化逐渐传播开来,影响了新一代装修理念,现代家居中厨房家具这一新兴事物也就迅速发展起来。
厨房观念的转变意味着人们生活品质和生活方式的变化。在欧洲,厨房的概念除去传统的饮食功能,大部分已经兼有了娱乐、休闲以及家庭情感沟通、朋友聚会等诸多功能。"Living in Kitchen"早已成为一种且深入骨髓的生活方式,厨房真正变成一种愉悦精神的身心享受之地。
进入21世纪后,中国厨柜进入个性化发展期,厨柜在设计、品质、功能上也得到了极大提升。厨房建设由功能型、配套型进入了生活舒适艺术型的发展阶段,厨房设备由简单的搭建进入到厨柜单元的专业化制作阶段。这一时期的标志就是在材质上打破了耐火板一统天下的格局,实木、覆膜、烤漆甚至金属材质厨房家具纷纷亮相。
2. 细分厨具类型,保障产品质量
QB/T 2531-2010《厨房家具》于2011年3月1日开始实施,是一项轻工领域行业标准,代替了2001年发布的行业标准,填补了国内厨房家具领域标准的空白。它规定了厨房家具的术语和定义、分类、规格尺寸、厨房设计、要求、试验方法、检验规则。
分类
厨房家具可以按照所属空间位置、结构形式、台面使用材料、使用功能划分为多种类型的产品。
按所属空间位置分:地柜、中柜、高柜、吊柜。
按结构形式分:分体式厨柜、整体式厨柜。
按台面使用材料分:天然石材台面厨柜、人造石台面厨柜、人造板台面厨柜、不锈钢台面厨柜、其他台面厨柜。
按使用功能分:灶具柜、操作柜(台)、水槽柜、拉篮柜、其他功能柜。
不同类型的产品在规格尺寸上有不同的规定。
厨房设计
地柜高度宜在7.5M~9M(1M=100mm)之间;吊柜底面与地面距离宜在14M+nM (n为正整数)之间且顶面距地面宜大于2100mm;吸油烟机底面距离灶具柜台面宜在650mm〜800mm之间。
合理设计厨柜的管线接口位置,其接口中心与需对接的中心应一致,偏差不大于20mm。
灶具安装孔中心与吸油烟机中心位置应保持一致,偏差不大于50mm。
贮物柜宜采用封闭结构,不易进虫、进灰尘。
所有能拉出的(或可移动的台、柜)部件、滑门以及由铰链连接的部件,若自行移动可能造成人体伤害,则所有上述部件从关闭位置测量起,自行移动的距离不能超过200mm。
尺寸及形状位置公差
外形尺寸公差:
(1)单位产品,即一组底柜、吊柜中单个柜体的宽、深、高尺寸公差均为±2mm;
(2)成套产品,即安装完毕的厨柜尺寸公差:宽为±5mm、深为±5mm、高为±5mm。
嵌入式设备台面开口(槽)尺寸公差:
以设备安装实际尺寸为基准,公差为:+1mm~+5mm。
形状与位置公差:
理化性能
地柜台面理化性能:
在理化性能方面,地柜主要对耐水蒸气、耐干热、耐冷热温差、耐划痕、耐污染性能、耐酸碱性能、抗冲击性能、浸渍剥离性共8个指标项进行了规定。

厨柜其他部位理化性能:
在理化性能方面,厨柜其他部位主要对耐酸碱性能、耐污染性能共2个指标项进行了规定。
力学性能
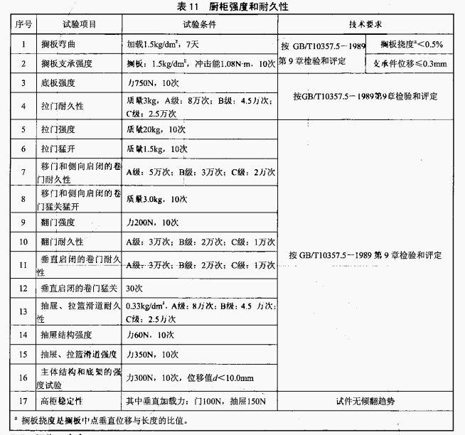
厨房家具力学性能主要包括台面强度、厨柜强度和耐久性两个方面。
在台面强度上,需要对静载荷、垂直冲击、持续垂直静载荷共3个项目进行试验。
在厨柜强度和耐久性上,需要对搁板弯曲、搁板支承强度、底板强度、拉门耐久性、拉门强度、拉门猛开、移门和侧向启闭的卷门耐久性、移门和侧向启闭的卷门猛开猛关、翻门强度、翻门耐久性、垂直启闭的卷门耐久性、垂直启闭的卷门猛关、抽屉、拉篮滑道耐久性、抽屉结构强度、抽屉、拉篮滑道强度、主体结构和底价的强度试验、高柜稳定性共17个项目进行试验。
卫生安全
在滞燃性能上,要求厨柜台面材料氧指数应不小于35。
在卫生要求上,厨柜有害物质限量应符合GB 18584《室内装饰装修材料 木家具中有害物质限量》的规定、天然石材放射性应符合GB 6566《建筑材料放射性核素限量》中A级要求、厨柜表面与拼缝不应有霉变现象。
在安全要求上,可推拉的部件(如:抽屉或拉篮等)应安装有效的开启阻块;安装高度(指底边)大于90Omm的厨柜门,应使用防止门脱落的门铰链;正常使用中可能接触到的部件或配件不应有毛刺和锋利边缘;离地高度350mm及以上,总质量为35kg及以上吊柜极限强度应符合下表规定。
3. 坚持指标严要求,推动厨具数智化
QB/T 2531-2010《厨房家具》是2011年正式实施的标准,距今已有10余年的历史,其中的各类指标要求严格规定了近年来的厨具产品质量。
但是随着人们对生活品质和家居装饰的要求不断提高,厨房家具的市场需求将持续增长。高品质,智能化的厨房家具也将慢慢替代传统厨房家具,给人们带来更好的生活体验。
随着宏观环境的不断变化,积极因素不断叠加,未来厨房家具行业也将迎来新一轮变革。企业若想在激烈的市场竞争中脱颖而出,就需要不断与时俱进提炼出新的思维导向,加快完成创新突破,抢占数智化先机。在消费升级的大背景下,为广大用户带来更便捷高效的烹饪体验和更智能舒适的交互体验,以轻量化、强智能的革新技术为后盾,助力行业探索未来厨电生活的全新方向。


